广东省虚拟电厂实施细则正式发布
6月27日广东电力交易中心发布《广东虚拟电厂参与电能量交易实施细则(试行)》、《广东虚拟电厂运营管理实施细则(试行)》打响了广东省虚拟电厂注册的起跑令,标志着广东省虚拟电厂商业化运营正式启动。
1、虚拟电厂参与主体:主要包括电力负荷管理中心(广东省电力负荷管理中心和各地市电力负荷管理中心)、市场运营机构(广东省电力调度中心和广东电力交易中心)、电网企业和虚拟电厂运营商及其聚合用户。
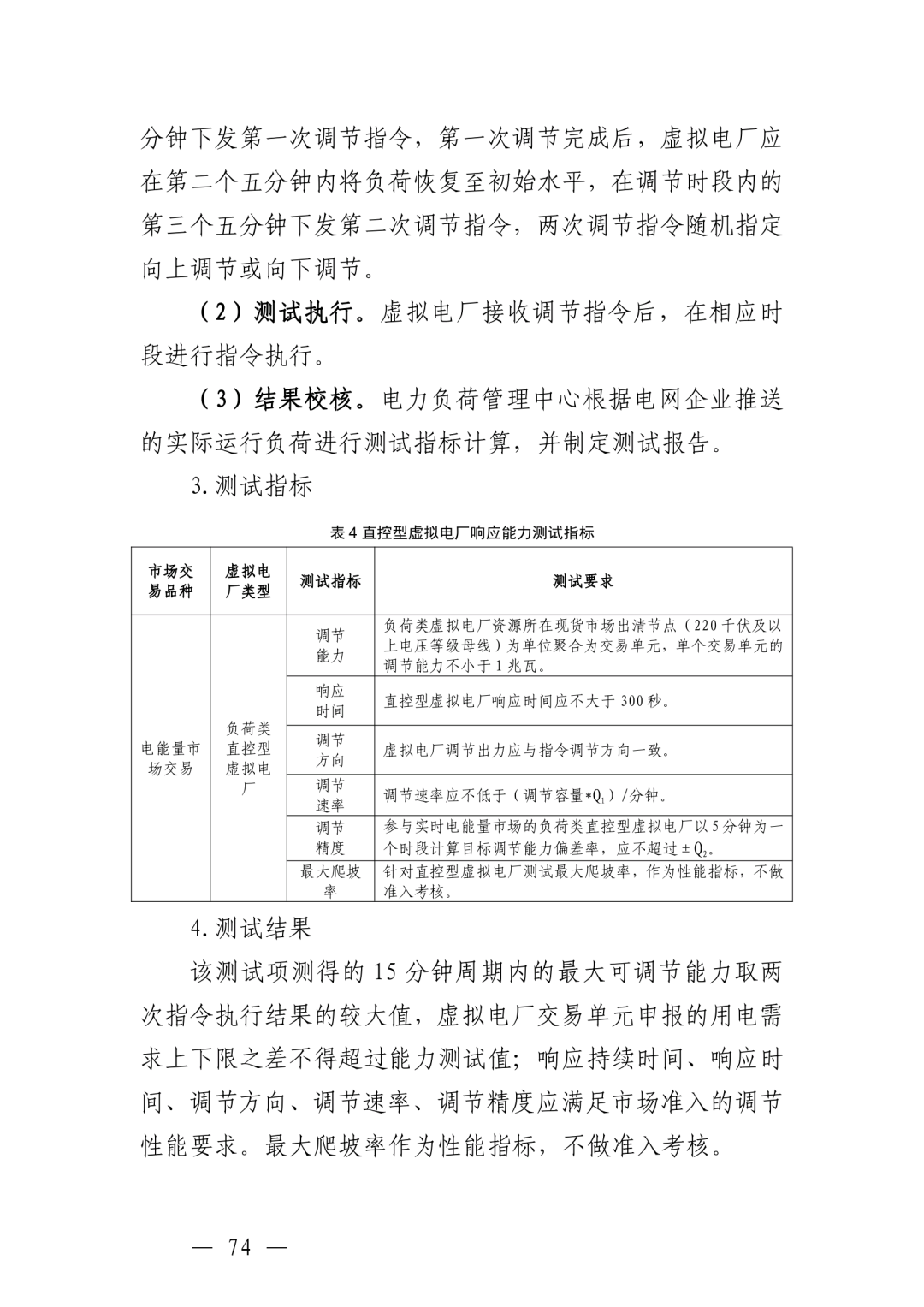
2、参与交易品种:包括电能量交易、需求响应交易和辅助服务交易。
3、虚拟电厂交易单元类型:分为负荷类虚拟电厂、发电类虚拟电厂,其中负荷类虚拟电厂包括日前响应型虚拟电厂(适用于现货电能量交易、需求响应交易)、小时响应型虚拟电厂(适用于需求响应交易)、直控型虚拟电厂(适用于现货电能量交易、需求响应交易)。
4、虚拟电厂运营商的市场注册:包括企业注册及审核、交易单元注册
(1)企业注册及审核:提交申请资料——电力交易机构受理(资料完整性审查、软硬件系统资质审核)——系统接入联调及安全测试
(软硬件系统材料具体要求见《广东虚拟电厂运营管理实施细则(试行)》,其他材料具体要求参照《广东电力市场注册实施细则》中售电公司相关条款执行。)
(2)交易单元注册:合同签订——交易单元绑定——交易单元注册申请——能力测试认定(仅负荷类虚拟电厂交易单元)——交易单元注册生效
虚拟电厂运营商,可在交易系统与电力用户或发电企业签订参与交易品种的资源代理合同,确立聚合关系。
虚拟电厂运营商通过交易系统将签订资源代理合同的电力用户、发电企业所具备资源聚合为虚拟电厂交易单元,明确交易单元名称、类型、参与交易品种、聚合资源清单等信息。
5、资源聚合规则(发电企业怎么参与聚合):
(1)什么类型的资源可以聚合为发电类虚拟电厂交易单元?
备独立上网关口的光伏、风电和独立储能等接入10千伏及以下电压等级的资源(上网电量部分)。在光伏、风电计量关口内并网的电源侧储能与发电项目视为一体。
(2)什么类型的资源可以聚合为负荷类虚拟电厂交易单元?
用户计量关口内的分布式电源(自发自用电量部分)、用户侧储能、电动汽车、充换电设施、楼宇空调、工商业可调节负荷等资源。
(3)怎么聚合?
参与电源类聚合的项目,按企业办理市场注册后,与虚拟电厂运营商签订资源代理合同,合同中明确代理发电项目清单,以发电项目为单位确立聚合关系。发电项目与虚拟电厂运营商建立聚合关系期间,不单独参与电能量交易(含绿电交易)。
参与现货交易的单个虚拟电厂交易单元所有聚合资源须位于同一现货市场出清节点(220 千伏及以上电压等级母线)
同一节点下,虚拟电厂运营商可注册一个负荷类日前响应型虚拟电厂现货交易单元、一个负荷类直控型虚拟电厂现货交易单元、一个发电类虚拟电厂现货交易单元。
6、发电类虚拟电厂交易单元接入流程:
7、发电类虚拟电厂装置管理(做发电类聚合的运营商需要具备的硬件能力)
发电类虚拟电厂运营商的智能通信网关或终端设备、内嵌或独立纵向加密模块设备、调度电话及录音设备、调度数据网或适配边缘网关终端的SIM卡由虚拟电厂运营商负责日常运维,确保数据采集完整率不低于99%,设备在线率不低于99%。
8、发电类虚拟电厂运行监测
电力调度中心通过电力调度自动化系统对发电类虚拟电厂开展运行监测,包括对虚拟电厂及其聚合资源的运行类数据进行实时监测。
9、发电类虚拟电厂交易单元变更:变更代理合同——提交聚合资源清单和变更申请——交易中心和调度中心履行变更流程——完成交易单元变更
10、发电类虚拟电厂如何开展交易?
(1)中长期交易:
负荷类中长期交易单元:虚拟电厂运营商,其所有负荷类虚拟电厂现货交易单元、相应售电公司身份现货交易单元合并为一个交易单元;
发电类中长期交易单元:虚拟电厂运营商,其所有发电类虚拟电厂现货交易单元合并为另一个交易单元。
同一虚拟电厂运营商的负荷类、发电类中长期交易单元之间可通过双边协商交易转移电量。
(2)现货交易:
发电类虚拟电厂现货交易单元参照新能源交易单元,以“报量报价”方式进行现货交易申报(包括短期、超短期功率预测)
11、发电类虚拟电厂如何开展交易结算?
基本参考新能源直接交易电源执行。

会员登录

首页
协会动态
资料下载
会员中心